四川中翌工程管理咨询有限公司受pp电子官方网站的委托,就“pp电子官方网站采购招标代理机构服务项目”(项目编号:2023XF005)组织采购,评标工作已经结束,成交结果如下:
一、项目编号:2023XF005
二、项目名称:pp电子官方网站采购招标代理机构服务项目
三、采购内容:为完成学校纳入年度财务预算的集中采购目录以外的政府采购项目和预算金额在学校限额以上的非政府采购项目的采购工作,拟通过竞争性磋商方式择优选择12家(若通过资格性审查的供应商不足12家的,按实际供应商家数选择,不足12家的部分后续补招)具有服务意向的采购代理机构。
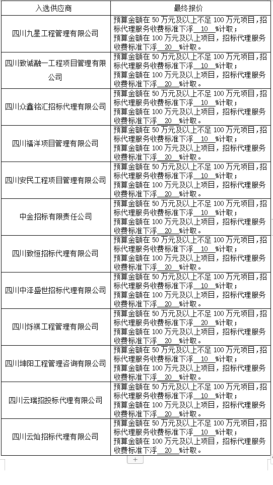
四、成交供应商及成交报价

五、联系人及联系电话
采购人:pp电子官方网站
联系人:杨老师
联系电话:0818-2796632
联系地址:达州市通川区塔石路中段519号弘德楼4018室
六、招标代理机构:四川中翌工程管理咨询有限公司
地址:成都市金牛区二环路西三段181号10层10号
邮 编:610000
联系人:李女士
联系电话:0818-3322769