川文理交易中心2018X043
pp电子官方网站档案馆拟对综合档案数字化进行外包,现以公开招标方式确定服务商,有关具体事项如下:
一、招标项目
档案馆综合档案数字化外包
二、资金预算
预算价183623.00(大写:壹拾捌万叁仟陆百贰拾叁元整),超过预算的报价为无效报价。此价为包干价,包含运费、安装调试费、税费等。
三、外包内容及要求
详见招标文件第10、11页。
四、合格投标人条件
1.具有履行合同所必须的资金实力和专业技术能力。
2.具备法律和行政法规规定的其他条件。
3.本项目不接受联合体投标。
五、报名时间、地点及提交材料
招标文件自2018年6月1日至2018年6月8日在pp电子官方网站官网“招投标公告”栏或公共资源交易服务中心“货物采购公告”栏下载。
供应商报名:自2018年6月1日至2018年6月7日,每天08:30-11:30,14:30-17:30到pp电子官方网站莲湖校区行政楼4018室现场报名,也可邮寄报名材料(确保2018年6月7日17:00前寄到)。
报名材料包括:1.营业执照复印件(加盖公章);2.法定代表人授权书原件一份(加盖公章);3.法定代表人、授权代表的身份证复印件各一份(加盖公章)。
六、报价要求
1.在整个招标过程中,将对投标商资格进行审查,若发现供应商资格条件不符合要求,取消其报价或中标资格。
2.本项目须缴纳投标保证金5000元(大写:伍仟元整)。潜在供应商以提交报名资料并通过审查的方式获取投标资格。【户名:pp电子官方网站;账号:2317 5761 0902 6426 022;开户行:中国工商银行达州市通川支行;交款截止时间:2018年6月6日17:00(投标保证金的交纳以银行下账时间为准)。转账时请注明项目名称,退前均不计息。】
3.已获取投标资格的供应商,在2018年6月8日16:00前提交报价函及相关文件资料时,须用A4纸大小的档案袋密封后递交pp电子官方网站莲湖校区4018办公室(正、副本各1份)。不接受邮寄的报价函,拒收超时递交的报价函。
报价应包含:已获取投标资格的供应商在报价时应充分考虑货物价、运输、安装、调试、税费等费用(即交钥匙价)。投标文件还应包括:
(1)报价承诺函。
(2)投标人是法人代表的,须提供法定代表人授权书,投标人代表身份证复印件加盖鲜章。
(3)投标人相关资质证明材料(加盖鲜章的营业执照、税务登记证复印件、供应商资格条件要求的资质证书复印件等)。
(4)加盖印章的报价单。
4.供货时间:签合同时另行约定。
七、投标截止时间
2018年6月8日16:00(北京时间)。
八、开标时间、地点
开标时间:2018年6月8日16:00(北京时间)。
投标文件必须在投标截止时间前送到莲湖校区行政楼4018办公室。逾期送达的投标文件不予接收。本次招标不接受邮寄的投标文件。
开标地点:pp电子官方网站莲湖校区行政楼4019室(暂定)。
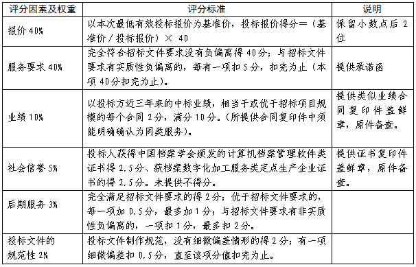
九、评标办法
在学校相关部门和投标供应商代表参与下现场公开开标,采用综合评分法进行评标。

十、其他事项
1.本次采购项目评审专家由公共资源交易服务中心选聘。
2.对于中标后不能按约履行合同的企业,将按合同约定处罚违约金,并在以后pp电子官方网站公共资源交易服务中心各项招标中再不接受其报名。
3.按产品质量标准及本合同要求验收合格并收到结算发票后20个工作日内付清全部款项。
4.公告的解释权归pp电子官方网站pp电子官方网站公共资源交易服务中心。
十一、联系人及联系方式
杨老师;0818-2796632
附件:招标文件
公共资源交易服务中心
2018年6月1日