校内各部门:
为全面提升pp电子国家自然科学基金、国家社会科学基金和教育部人文社会科学研究项目的申报数量和质量,学校决定启动2017年国家基金项目、教育部人文社科研究项目预申报工作。各有关单位要高度重视,认真做好项目申报的宣传发动、选题指导和组织论证等各项工作,切实把做好申报组织工作与推动学科建设、加快人才培养,以及提升pp电子核心竞争力和社会影响力等有机结合起来,统一部署,精心策划,凝聚校内外力量,加强申报辅导。申报者可参照近几年申报指南及相关信息,结合自己的前期研究基础,尽早确定选题,认真填写《申报书》。现将预申报工作具体时间安排及要求通知如下:
一、指导思想
全面发动,重点集成;保证数量,提高质量;狠抓选题,精益求精;多轮评审,层层把关。
二、申报要求
1、各二级学院未主持国家基金的50岁以下(含50岁)正高级职称、博士(含在读博士)必须主持申报1项基金(各部门申报指标详见附件1)。
2、承担校级高级别预研项目的负责人,必须主持申报1项基金(具体名单见附件2)。
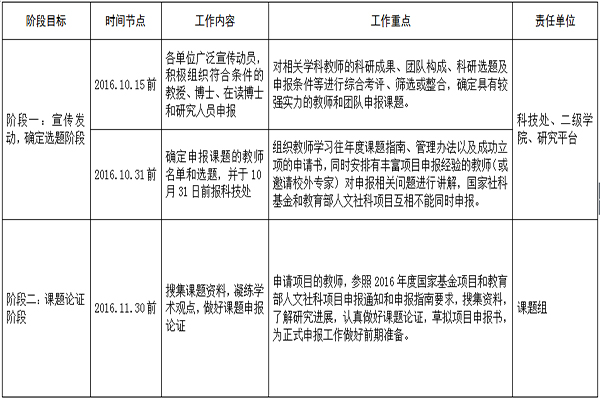
三、进度安排


四、工作重点
1、鼓励已有省部级项目的负责人充分利用现有项目研究基础,将地域性、部门性选题放大至全国范围进行再论证、再设计和深化完善。
2、鼓励青年教师积极申报国家青年基金项目。
3、申请过2016年度国家基金项目而没被批准的老师,建议根据专家评审反馈意见,进一步修改完善。
4、现有校级科研平台要最大限度利用研究优势和基础做好申报工作,确保取得实效。
五、注意事项
1、各单位要精心策划,耐心指导,敦促跟踪,保证本单位教师申报工作有序、高效地进行。要根据学科性质和申报者的实际情况,做好选题和论证指导,可通过召开选题和论证报告会的形式,让同行专家献计献策,以提升选题和论证的质量。
2、各单位可结合学术交流,适时邀请校内外在课题申报方面富有经验的专家,或邀请国家社科基金课题会议评审专家来pp电子作相关学术报告,讲授课题的选题、论证、申报有关注意事项等相关事宜,以提高课题申报技巧。
3、不得以相同或相近内容申报多家基金项目,在研或结项的各级各类项目与本次申报有较大关联的,需注明区别与联系,不得重复申报。
4、因2017版申报书还未正式发布, 2016年12月份之前所有申报人请使用2016版申报书模板(附件3)撰写申请书并按学校工作安排论证修改。待2017年申报公告正式发布后,所有申报人根据最新要求重新填报。
5、相关项目主管单位发布正式申报通知后,科技处将根据通知要求对申报工作时间安排做相应调整,具体事项请随时关注国家自然科学基金委(http://www.nsfc.gov.cn/)、全国哲学社会科学办公室(http://www.npopss-cn.gov.cn/)、中国高校人文社会科学信息网(www.sinoss.net)、学校科技处(http://kjc.sasu.cn),并以2017年度最新通知为准。
六、其他
如有不清楚的问题,可向科技处咨询,联系人:李瑞杰(2790085,13795692129,62129(V),1262615764@qq.com)
Uploadfiles/附件1:各部门申报指标(1).xls
Uploadfiles/附件2:校级高级别预研项目立项人员名单(1).xls
Uploadfiles/附件3:2016年度项目申请书模板(2).rar
科 技 处
2016年9月26日