校内各部门:
为做好2019年度国家社科基金和国家自然科学基金项目申报工作,进一步提高pp电子高级别科研项目申报数量、质量及立项率,学校决定启动2019年度国家社科基金和国家自然科学基金项目预申报工作。现将预申报工作通知如下:
一、指导原则
全面发动,重点集成;保证数量,提高质量;狠抓选题,精益求精;多轮评审,层层把关。
二、申报人员
学校鼓励具有副高及以上职称的教师和硕士学位的青年教师积极申报高级别各类别项目;各二级学院负责人、未主持国家基金的50岁以下(含50岁)正高级职称、博士(含在读博士)、各校级科研创新团队须申报1项基金项目。
另,学校对每个申报的高级别项目给予专家指导费。专家可由学校或二级学院邀请,也可由项目主持人自由邀请。
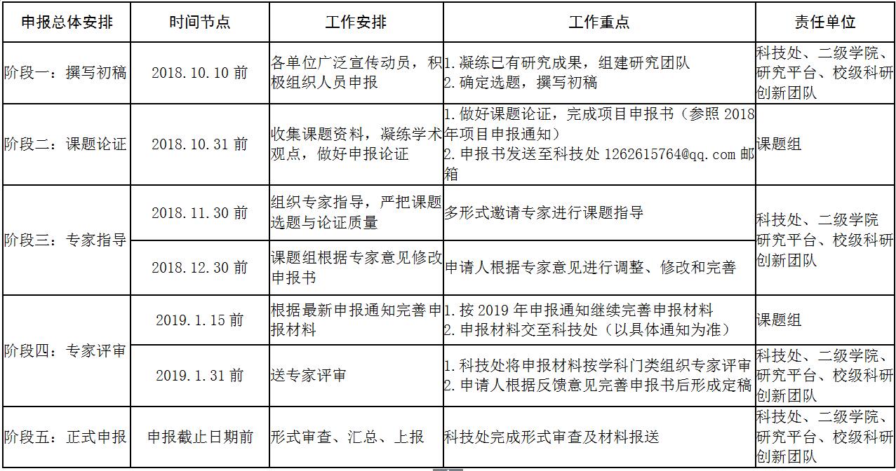
三、申报工作安排

四、重点类型
1.近两年申报但未获立项的优质项目申报:进一步充实项目论证,切实提升申报质量。
2.已立项的省部级项目特别是教育部人文社科项目的高级别申报:充分利用现有项目研究基础,将地域性、部门性选题放大至全国范围进行再设计、再论证和再充实。
3.青年教师申报:35周岁以下青年教师尽量申报青年项目。
4.科研平台和校级科研创新团队申报:最大限度利用现有优势和基础做好申报工作,确保取得实效。
五、注意事项
1.各单位要精心策划,要根据学科性质和申报者实际情况,通过召开选题和论证报告会等形式,让同行专家献计献策,以提升选题和论证质量。
2.各单位可结合学术交流,适时邀请校内外申报经验丰富的专家,或邀请国家课题会议评审专家来校作相关学术报告,以提高课题申报的技术技巧。
3.不能以相同或相近内容申报多家基金项目,在研或结项的各级各类项目与本次申报有较大关联的,需注明区别与联系,不得重复申报。
4.因2019版申报书还未正式发布,申报人请使用2018版申报书模板(附件2)。待2019年申报公告正式发布后,申报人根据最新要求重新填报。
5.具体事项请随时关注http://www.nsfc.gov.cn/(国家自科)、http://www.npopss-cn.gov.cn/(全国哲学社会科学办公室)、学校科技处(http://kjc.sasu.cn),并以2019年度最新通知为准。
六、其他
申请者在填报申请书时如有不清楚的问题,可向学校科技处咨询。联系人:李瑞杰
电话:2790085,62129(V网)
邮箱:1262615764@qq.com
附件:2018年申报书模板
科技处
2018年9月25日