校内各有关单位:
为深入贯彻落实建设网络强国和教育强国的战略部署,推动各级教育行政部门及高校信息技术应用创新能力提升,培养实战型创新人才,中国教育技术协会决定举办2025第二届教育信息技术应用创新大赛。根据《四川省教育信息化与大数据中心(四川省电化教育馆)关于组织参加2025第二届教育信息技术应用创新大赛的函》要求,请各单位积极组织队伍参赛,现将大赛相关事宜通知如下:
一、赛项设置
(一)参赛对象
学校从事信息化工作的在职人员、相关专业教师和在校学生。
(二)参赛流程
本届大赛采用线上初赛/区域赛+全国总决赛赛制。全国划分为东北、华北、华东、华中、华南、西北、西南等七个赛区,参赛选手根据学校所在省份参加分赛区决赛,优胜者进入全国总决赛。
目前大赛报名已全面开启,了解详情请登录大赛官网https://eic.educoder.net/。
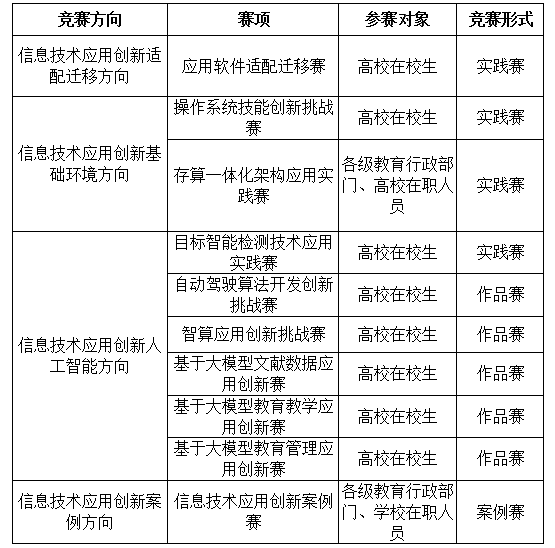
(三)大赛赛项
本届大赛分四个大技术方向,10个赛项。各赛项题目、参赛对象、竞赛形式见下表。

(四)报名方式
1.参赛对象为学生的赛项:
以学校为单位,参赛队报名数量限,每个参赛队1-3人,须为同校在校学生,性别和年级不限;指导教师1位,为本校在职教师;每队指定队长1名。
2.参赛对象为学校在职人员的赛项:
参赛队报名数量不限,每个参赛队1-3人,均由在职人员组成,每队指定队长1名。
参赛队员报名通过审核后参加赛前培训,提前熟悉赛题赛制。
(五)规则说明
1.实践赛
赛程一:初赛阶段
采用在线答题的竞赛方式,所有参赛队伍需在同一时间在统一的竞赛平台完成参赛。答题完毕后,由竞赛系统自动评分,再由组委会组织专家复核评分并公布晋级区域赛名单。
赛程二:区域赛阶段
采用现场真机理论考试+实操考核竞赛方式,参赛选手在竞赛平台实操任务作答,在线提交答题结果和答题报告。答题完毕后由竞赛系统自动评分,再由组委会组织专家复核评分,最终公布成绩,并公布晋级全国赛决赛名单。各单位如有多支参赛队,成绩最好的一支进入下一轮比赛。
赛程三:全国赛决赛阶段
采用现场真机实操竞赛方式,参赛选手在竞赛平台实操任务作答,在线提交答题结果和答题报告。答题完毕后,由竞赛系统自动评分,再由组委会组织专家复核评分,最终公布成绩。
赛程一及赛程二根据实际报名情况确定,组委会有权根据各赛项和各赛区的具体情况进行灵活调整。
2.作品赛、案例赛
赛程一:区域赛阶段
采用组织专家评审的方式进行。参赛队伍需要在规定时间段内完成赛项要求并提交方案,提交包括成果应用案例方案、成果实施技术文档和成果演示视频,经专家评审并打分,后由组委会组织专家复核评分,最终公布成绩和晋级全国赛决赛名单。
赛程二:全国赛决赛阶段
采用现场路演+答辩+专家评审的方式进行。由参赛选手对方案进行讲解、演示并回答评委提出的问题,专家评委综合参赛队提交的方案内容、路演及答辩的表现现场予以打分。后由组委会组织专家复核评分,最终公布成绩。
二、奖项设置
大赛将评选出特等奖、一等奖、二等奖、三等奖等奖项,获奖队伍获得相应级别奖金和证书。对于在大赛组织中贡献突出的地区、单位和个人将颁发最佳地方组织奖、最佳学校组织奖、个人突出贡献奖等奖项。
三、时间安排
(一)报名阶段:截止至2025年6月30日
访问大赛官网(https://eic.educoder.net)报名。
(二)培训阶段:2025年6月
培训具体时间和形式另行通知。
(三)线上初赛/区域赛比赛阶段:2025年7月—8月
初赛线上,区域赛线下。具体时间和地点安排另行通知。
(四)全国总决赛:2025年9月—10月
线下决赛,具体时间和地点安排另行通知。
四、联系方式
梁老师 0818-2791176
信息化建设与服务中心
2025年6月16日