校内各单位:
根据学校《“双师双能型”教师队伍建设管理办法》(川文理〔2019〕133号)文件要求,现就pp电子开展2022年“双师双能型”教师认定及奖励工作的有关事宜通知如下:
一、选聘条件
学校在岗教职工选聘“双师双能型”教师条件,具备下列条件之一:
1.取得与本专业相关的两个以上职称系列的中级以上专业技术职务资格证书(不含通过确认方式取得的),并有6个月以上工作经历;
2.有与本专业相关的国家二级及以上职业资格证书,或中级及以上执业资格证书,并有连续12个月以上行业(企业)从业经历;
3.参加职业技能鉴定考评员培训取得资格证书,并参加三次以上职业技能鉴定考评;
4.近五年参加教育部组织的教师专业技能培训获得合格证书,并全面指导学生专业实践实训活动12个月以上;
5.近五年有累计时间达24个月以上在行业、企业一线或校外实践基地从事本专业实际工作经历,或经批准脱产到企事业实践学习、挂职锻炼、接受专门技术培训6个月以上;
6.近五年主持两项市级以上工程技术项目或技术开发工作,成果已被行业(企业)使用;
7.在国家专业技能大赛获优秀奖以上、省级专业技能大赛获三等奖以上。
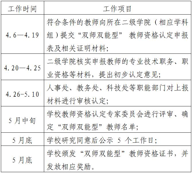
二、选聘工作流程

以上工作时间安排若有变更,以另行通知为准。
三、其他说明
1.已获得“双师双能型”教师认定的人员本次不再参加认定。
2.“双师双能型”教师聘期为五年,按照学校《“双师双能型”教师队伍建设管理办法》(川文理〔2019〕133号)文件要求完成考核。
四、联系方式
联系人及电话:沈老师 李老师 2790069
附件:1. pp电子官方网站“双师双能型”教师认定申报表
2. pp电子官方网站“双师双能型”教师认定材料汇总表
人事处
2022年4月2日